|
Zoltan2
|
#include <Zoltan2_Adapter.hpp>


Public Types | |
| using | lno_t = typename InputTraits< User >::lno_t |
| using | gno_t = typename InputTraits< User >::gno_t |
| using | scalar_t = typename InputTraits< User >::scalar_t |
| using | node_t = typename InputTraits< User >::node_t |
| using | part_t = typename InputTraits< User >::part_t |
| using | offset_t = typename InputTraits< User >::offset_t |
| using | host_t = typename Kokkos::HostSpace::memory_space |
| using | device_t = typename node_t::device_type |
| using | ConstIdsDeviceView = Kokkos::View< const gno_t *, device_t > |
| using | ConstIdsHostView = typename ConstIdsDeviceView::host_mirror_type |
| using | IdsDeviceView = Kokkos::View< gno_t *, device_t > |
| using | IdsHostView = typename IdsDeviceView::host_mirror_type |
| using | ConstOffsetsDeviceView = Kokkos::View< const offset_t *, device_t > |
| using | ConstOffsetsHostView = typename ConstOffsetsDeviceView::host_mirror_type |
| using | OffsetsDeviceView = Kokkos::View< offset_t *, device_t > |
| using | OffsetsHostView = typename OffsetsDeviceView::host_mirror_type |
| using | ConstScalarsDeviceView = Kokkos::View< const scalar_t *, device_t > |
| using | ConstScalarsHostView = typename ConstScalarsDeviceView::host_mirror_type |
| using | ScalarsDeviceView = Kokkos::View< scalar_t *, device_t > |
| using | ScalarsHostView = typename ScalarsDeviceView::host_mirror_type |
| using | ConstWeightsDeviceView1D = Kokkos::View< const scalar_t *, device_t > |
| using | ConstWeightsHostView1D = typename ConstWeightsDeviceView1D::host_mirror_type |
| using | WeightsDeviceView1D = Kokkos::View< scalar_t *, device_t > |
| using | WeightsHostView1D = typename WeightsDeviceView1D::host_mirror_type |
| using | ConstWeightsDeviceView = Kokkos::View< const scalar_t **, device_t > |
| using | ConstWeightsHostView = typename ConstWeightsDeviceView::host_mirror_type |
| using | WeightsDeviceView = Kokkos::View< scalar_t **, device_t > |
| using | WeightsHostView = typename WeightsDeviceView::host_mirror_type |
Public Member Functions | |
| virtual enum BaseAdapterType | adapterType () const =0 |
| Returns the type of adapter. | |
| virtual void | getIDsView (const gno_t *&ids) const |
| Provide a pointer to this process' identifiers. | |
| virtual void | getIDsKokkosView (ConstIdsDeviceView &ids) const |
| Provide a Kokkos view to this process' identifiers. | |
| virtual void | getIDsHostView (ConstIdsHostView &hostIds) const |
| Provide a Kokkos view (Host side) to this process' identifiers. | |
| virtual void | getIDsDeviceView (ConstIdsDeviceView &deviceIds) const |
| Provide a Kokkos view (Device side) to this process' identifiers. | |
| virtual void | getWeightsHostView (WeightsHostView1D &hostWgts, int idx=0) const |
| Provide pointer to a weight array with stride. | |
| virtual void | getWeightsHostView (WeightsHostView &hostWgts) const |
| Provide a Kokkos view (Host side) of the weights. | |
| virtual void | getWeightsDeviceView (WeightsDeviceView1D &deviceWgts, int idx=0) const |
| Provide a Kokkos view (Device side) of the weights. | |
| virtual void | getWeightsDeviceView (WeightsDeviceView &deviceWgts) const |
| Provide a Kokkos view (Device side) of the weights. | |
| virtual void | getPartsView (const part_t *&inputPart) const |
| Provide pointer to an array containing the input part assignment for each ID. The input part information may be used for re-partitioning to reduce data movement, or for mapping parts to processes. Adapters may return NULL for this pointer (the default behavior); if NULL is returned, algorithms will assume the rank. | |
| virtual void | getPartsHostView (Kokkos::View< part_t *, host_t > &inputPart) const |
| virtual void | getPartsDeviceView (Kokkos::View< part_t *, device_t > &inputPart) const |
| template<typename Adapter > | |
| void | applyPartitioningSolution (const User &in, User *&out, const PartitioningSolution< Adapter > &solution) const |
| Apply a PartitioningSolution to an input. | |
Public Member Functions inherited from Zoltan2::BaseAdapterRoot | |
| virtual | ~BaseAdapterRoot ()=default |
| virtual size_t | getLocalNumIDs () const =0 |
| Returns the number of objects on this process. | |
| virtual int | getNumWeightsPerID () const |
| Returns the number of weights per object. Number of weights per object should be zero or greater. If zero, then it is assumed that all objects are equally weighted. Default is zero weights per ID. | |
Protected Member Functions | |
| void | generateWeightFileOnly (const char *fileprefix, const Teuchos::Comm< int > &comm) const |
Definition at line 69 of file Zoltan2_Adapter.hpp.
| using Zoltan2::BaseAdapter< User >::lno_t = typename InputTraits<User>::lno_t |
Definition at line 72 of file Zoltan2_Adapter.hpp.
| using Zoltan2::BaseAdapter< User >::gno_t = typename InputTraits<User>::gno_t |
Definition at line 73 of file Zoltan2_Adapter.hpp.
| using Zoltan2::BaseAdapter< User >::scalar_t = typename InputTraits<User>::scalar_t |
Definition at line 74 of file Zoltan2_Adapter.hpp.
| using Zoltan2::BaseAdapter< User >::node_t = typename InputTraits<User>::node_t |
Definition at line 75 of file Zoltan2_Adapter.hpp.
| using Zoltan2::BaseAdapter< User >::part_t = typename InputTraits<User>::part_t |
Definition at line 76 of file Zoltan2_Adapter.hpp.
| using Zoltan2::BaseAdapter< User >::offset_t = typename InputTraits<User>::offset_t |
Definition at line 77 of file Zoltan2_Adapter.hpp.
| using Zoltan2::BaseAdapter< User >::host_t = typename Kokkos::HostSpace::memory_space |
Definition at line 78 of file Zoltan2_Adapter.hpp.
| using Zoltan2::BaseAdapter< User >::device_t = typename node_t::device_type |
Definition at line 79 of file Zoltan2_Adapter.hpp.
| using Zoltan2::BaseAdapter< User >::ConstIdsDeviceView = Kokkos::View<const gno_t *, device_t> |
Definition at line 81 of file Zoltan2_Adapter.hpp.
| using Zoltan2::BaseAdapter< User >::ConstIdsHostView = typename ConstIdsDeviceView::host_mirror_type |
Definition at line 82 of file Zoltan2_Adapter.hpp.
| using Zoltan2::BaseAdapter< User >::IdsDeviceView = Kokkos::View<gno_t *, device_t> |
Definition at line 84 of file Zoltan2_Adapter.hpp.
| using Zoltan2::BaseAdapter< User >::IdsHostView = typename IdsDeviceView::host_mirror_type |
Definition at line 85 of file Zoltan2_Adapter.hpp.
| using Zoltan2::BaseAdapter< User >::ConstOffsetsDeviceView = Kokkos::View<const offset_t *, device_t> |
Definition at line 87 of file Zoltan2_Adapter.hpp.
| using Zoltan2::BaseAdapter< User >::ConstOffsetsHostView = typename ConstOffsetsDeviceView::host_mirror_type |
Definition at line 88 of file Zoltan2_Adapter.hpp.
| using Zoltan2::BaseAdapter< User >::OffsetsDeviceView = Kokkos::View<offset_t *, device_t> |
Definition at line 90 of file Zoltan2_Adapter.hpp.
| using Zoltan2::BaseAdapter< User >::OffsetsHostView = typename OffsetsDeviceView::host_mirror_type |
Definition at line 91 of file Zoltan2_Adapter.hpp.
| using Zoltan2::BaseAdapter< User >::ConstScalarsDeviceView = Kokkos::View<const scalar_t *, device_t> |
Definition at line 93 of file Zoltan2_Adapter.hpp.
| using Zoltan2::BaseAdapter< User >::ConstScalarsHostView = typename ConstScalarsDeviceView::host_mirror_type |
Definition at line 94 of file Zoltan2_Adapter.hpp.
| using Zoltan2::BaseAdapter< User >::ScalarsDeviceView = Kokkos::View<scalar_t *, device_t> |
Definition at line 96 of file Zoltan2_Adapter.hpp.
| using Zoltan2::BaseAdapter< User >::ScalarsHostView = typename ScalarsDeviceView::host_mirror_type |
Definition at line 97 of file Zoltan2_Adapter.hpp.
| using Zoltan2::BaseAdapter< User >::ConstWeightsDeviceView1D = Kokkos::View<const scalar_t *, device_t> |
Definition at line 99 of file Zoltan2_Adapter.hpp.
| using Zoltan2::BaseAdapter< User >::ConstWeightsHostView1D = typename ConstWeightsDeviceView1D::host_mirror_type |
Definition at line 100 of file Zoltan2_Adapter.hpp.
| using Zoltan2::BaseAdapter< User >::WeightsDeviceView1D = Kokkos::View<scalar_t *, device_t> |
Definition at line 102 of file Zoltan2_Adapter.hpp.
| using Zoltan2::BaseAdapter< User >::WeightsHostView1D = typename WeightsDeviceView1D::host_mirror_type |
Definition at line 103 of file Zoltan2_Adapter.hpp.
| using Zoltan2::BaseAdapter< User >::ConstWeightsDeviceView = Kokkos::View<const scalar_t **, device_t> |
Definition at line 105 of file Zoltan2_Adapter.hpp.
| using Zoltan2::BaseAdapter< User >::ConstWeightsHostView = typename ConstWeightsDeviceView::host_mirror_type |
Definition at line 106 of file Zoltan2_Adapter.hpp.
| using Zoltan2::BaseAdapter< User >::WeightsDeviceView = Kokkos::View<scalar_t **, device_t> |
Definition at line 108 of file Zoltan2_Adapter.hpp.
| using Zoltan2::BaseAdapter< User >::WeightsHostView = typename WeightsDeviceView::host_mirror_type |
Definition at line 109 of file Zoltan2_Adapter.hpp.
|
pure virtual |
Returns the type of adapter.
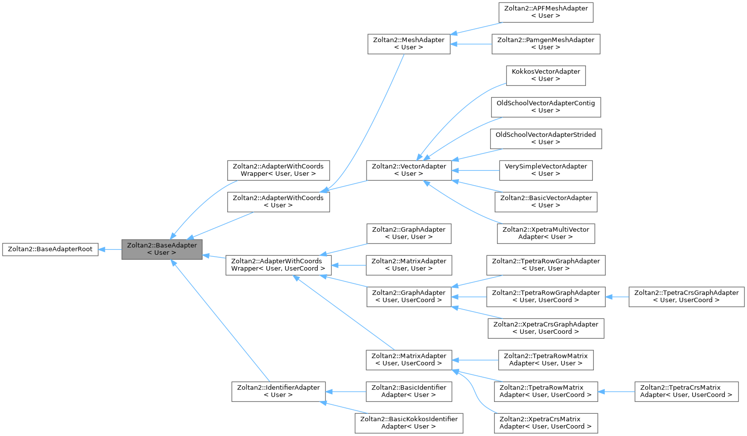
Implemented in Zoltan2::IdentifierAdapter< User >, Zoltan2::GraphAdapter< User, UserCoord >, Zoltan2::GraphAdapter< User, User >, Zoltan2::MatrixAdapter< User, UserCoord >, Zoltan2::MatrixAdapter< User, User >, Zoltan2::MeshAdapter< User >, and Zoltan2::VectorAdapter< User >.
|
inlinevirtual |
Provide a pointer to this process' identifiers.
| ids | will on return point to the list of the global Ids for this process. |
Reimplemented in Zoltan2::BasicIdentifierAdapter< User >, Zoltan2::BasicKokkosIdentifierAdapter< User >, Zoltan2::GraphAdapter< User, UserCoord >, Zoltan2::GraphAdapter< User, User >, Zoltan2::MatrixAdapter< User, UserCoord >, Zoltan2::MatrixAdapter< User, User >, and Zoltan2::MeshAdapter< User >.
Definition at line 120 of file Zoltan2_Adapter.hpp.
|
inlinevirtual |
Provide a Kokkos view to this process' identifiers.
| ids | will on return point to the list of the global Ids for this process. |
Definition at line 135 of file Zoltan2_Adapter.hpp.
|
inlinevirtual |
Provide a Kokkos view (Host side) to this process' identifiers.
| hostIds | will on return point to the list of the global Ids for this process. |
Definition at line 155 of file Zoltan2_Adapter.hpp.
|
inlinevirtual |
Provide a Kokkos view (Device side) to this process' identifiers.
| deviceIds | will on return point to the list of the global Ids for this process. |
Definition at line 163 of file Zoltan2_Adapter.hpp.
|
inlinevirtual |
Provide pointer to a weight array with stride.
| wgt | on return a pointer to the weights for this idx |
| stride | on return, the value such that the \t nth weight should be found at wgt[n*stride] . |
| idx | the weight index, zero or greater This function or getWeightsKokkosView must be implemented in derived adapter if getNumWeightsPerID > 0. This function should not be called if getNumWeightsPerID is zero. / virtual void getWeightsView(const scalar_t *&wgt, int &stride, int idx = 0) const { If adapter does not define getWeightsView, getWeightsKokkosView is called. If adapter does not define getWeightsKokkosView, getWeightsView is called. Allows forward and backwards compatibility. Kokkos::View<scalar_t **, device_t> kokkos_wgts_2d; getWeightsKokkosView(kokkos_wgts_2d); Kokkos::View<scalar_t *, device_t> kokkos_wgts; wgt = Kokkos::subview(kokkos_wgts_2d, Kokkos::ALL, idx).data(); stride = 1; } |
/*! Provide kokkos view of weights.
| wgt | on return a Kokkos view of the weights for this idx This function or getWeightsView must be implemented in derived adapter if getNumWeightsPerID > 0. This function should not be called if getNumWeightsPerID is zero. / virtual void getWeightsKokkosView(Kokkos::View<scalar_t **, device_t> & wgt) const { If adapter does not define getWeightsKokkosView, getWeightsView is called. If adapter does not define getWeightsView, getWeightsKokkosView is called. Allows forward and backwards compatibility. wgt = Kokkos::View<scalar_t **, device_t>( "wgts", getLocalNumIDs(), getNumWeightsPerID()); auto host_wgt = Kokkos::create_mirror_view(wgt); for(int j = 0; j < this->getNumWeightsPerID(); ++j) { const scalar_t * ptr_wgts; int stride; getWeightsView(ptr_wgts, stride, j); size_t i = 0; for(size_t n = 0; n < this->getLocalNumIDs() * stride; n += stride) { host_wgt(i++,j) = ptr_wgts[n]; } } Kokkos::deep_copy(wgt, host_wgt); } |
/*! Provide a Kokkos view (Host side) of the weights.
| hostWgts | on return a Kokkos view of the weights for this idx |
| idx | the weight index, zero or greater |
Definition at line 218 of file Zoltan2_Adapter.hpp.
|
inlinevirtual |
Provide a Kokkos view (Host side) of the weights.
| hostWgts | on return a Kokkos view of all the weights |
Definition at line 225 of file Zoltan2_Adapter.hpp.
|
inlinevirtual |
Provide a Kokkos view (Device side) of the weights.
| deviceWgts | on return a Kokkos view of the weights for this idx |
| idx | the weight index, zero or greater |
Definition at line 233 of file Zoltan2_Adapter.hpp.
|
inlinevirtual |
Provide a Kokkos view (Device side) of the weights.
| deviceWgts | on return a Kokkos view of all the weights |
Definition at line 240 of file Zoltan2_Adapter.hpp.
|
inlinevirtual |
Provide pointer to an array containing the input part assignment for each ID. The input part information may be used for re-partitioning to reduce data movement, or for mapping parts to processes. Adapters may return NULL for this pointer (the default behavior); if NULL is returned, algorithms will assume the rank.
| inputPart | on return a pointer to input part numbers |
Definition at line 253 of file Zoltan2_Adapter.hpp.
|
inlinevirtual |
Definition at line 259 of file Zoltan2_Adapter.hpp.
|
inlinevirtual |
Definition at line 263 of file Zoltan2_Adapter.hpp.
|
inline |
Apply a PartitioningSolution to an input.
This is not a required part of the InputAdapter interface. However if the Caller calls a Problem method to redistribute data, it needs this method to perform the redistribution.
| in | An input object with a structure and assignment of of global Ids to processes that matches that of the input data that instantiated this Adapter. |
| out | On return this should point to a newly created object with the specified partitioning. |
| solution | The Solution object created by a Problem should be supplied as the third argument. It must have been templated on user data that has the same global ID distribution as this user data. |
Definition at line 285 of file Zoltan2_Adapter.hpp.
|
protected |
Definition at line 340 of file Zoltan2_Adapter.hpp.